在循环拉伸应用期间,抑制的核包膜蛋白激活血管平滑肌细胞的自噬

在循环拉伸应用期间,抑制的核包膜蛋白激活血管平滑肌细胞的自噬

在高血压期间,血压升高导致病理性循环拉伸的增加,这是由于搏动血压后动脉壁的节律性扩张和松弛造成的。根据临床超声数据,高血压患者大动脉扩张高达 15%,而血压正常者约为 5%。最近,高血压中慢性升高的循环拉伸已被广泛报道是血管平滑肌细胞(VSMCs)功能障碍的重要因素。然而,循环拉伸对 VSMCs 的调节作用尚未完全阐明。

自噬是真核细胞在自噬相关基因(Atg)的调控下利用溶酶体降解自身细胞质蛋白和受损细胞器的过程。自噬已成为生物学和医学研究的热点,包括高血压期间的病理性血管重塑。尽管研究表明高血压患者心血管系统自噬增加,但自噬在高血压中的作用和机制仍不清楚。重要的是,循环拉伸在自噬中的机械生物学作用及其在高血压血管重塑中的潜在机制尚未得到彻底研究。

最近的研究报道,在原代人 IMR90 细胞(人胚肺成纤维细胞)中,自噬蛋白 LC3 可以直接与核包膜(NE)蛋白 lamin B1(核纤层蛋白B1)整合,然后以核-质转运的方式介导 lamin B1 降解,最后与溶酶体融合。有趣的是,之前的研究表明,与 lamin B1 一样的另外两种重要的 NE 蛋白 lamin A/C emerin 具有机械反应性,参与了高血压患者病理性循环牵张增加诱导的 VSMCs 增殖。

因此,上海交通大学生物医学制造和生命质量工程研究所、北京航空航天大学生物力学与力生物学教育部重点实验室的联合课题组的研究检测了自噬与核膜蛋白之间的关系。使用体内肾性高血压大鼠模型和体外循环拉伸应用系统,检测 VSMCs 的自噬。此外,研究了自噬与NE蛋白之间的调节关系,即在高血压和循环拉伸应用中自噬是否参与NE蛋白的降解,或 NE 蛋白调控了自噬。


在循环拉伸应用期间,抑制的核包膜蛋白激活血管平滑肌细胞的自噬



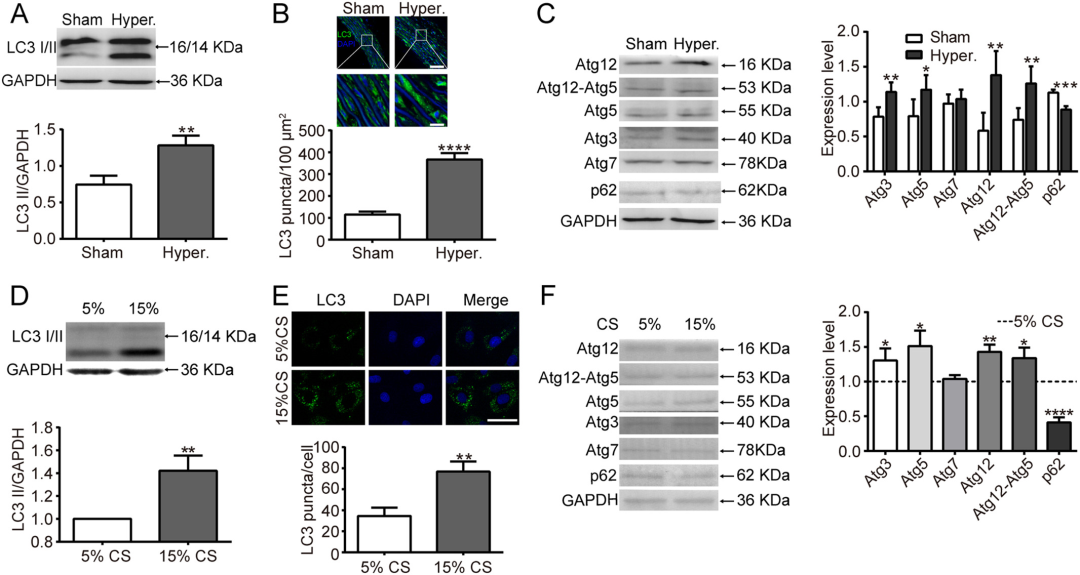
高血压大鼠胸主动脉血管平滑肌细胞自噬被上调

通过自噬体标记蛋白 LC3 的表达以检测自噬变化。免疫印迹显示,在高血压大鼠的胸主动脉中,LC3II 与 GAPDH 的比值显著增加(图1 A )。然后使用免疫荧光通过评估 LC3 斑点标记来检查自噬水平。如图1 B 所示,与假手术对照组相比,高血压大鼠胸主动脉中层 LC3 染色系统性更丰富,表明高血压大鼠胸主动脉 VSMCs 中的自噬体数量增加。

在哺乳动物中,包括 Atg3、Atg5、Atg7、Atg12、Atg12-Atg5 在内的一系列 Atg 蛋白对于自噬体的形成至关重要。因此探索了这些 Atg 蛋白的表达。结果显示,与假治疗对照组相比,高血压大鼠胸主动脉中的 Atg3、Atg5、Atg12 和 Atg12-Atg5 增加,而 Atg7 没有显著差异(图1 C )。

由于哺乳动物 p62/SQSTM1 是自噬受体,因此 p62 的降解可用于测量自噬通量。在胸主动脉高血压大鼠中,与假手术对照组相比,p62 的表达降低(图1 C )。结果表明,高血压中自噬体顺利转化为自溶酶体,而不是阻断自噬通量。

这些结果表明,与对照组相比,高血压胸主动脉的 VSMCs 中的自噬和自噬通量增加。


在循环拉伸应用期间,抑制的核包膜蛋白激活血管平滑肌细胞的自噬

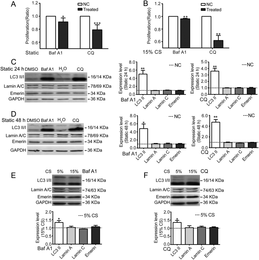
图1 在体内高血压和体外15% 的循环拉伸应用下,VSMCs 中的自噬被激活。



病理性循环拉伸体外诱导 VSMCs 自噬

与 5% 循环拉伸(模拟正常血压期间的生理机械拉伸)相比,15% 循环拉伸(模拟高血压期间病理性增加的机械拉伸)显著增强了 VSMCs 中 LC3II 的表达(图1 D),这与高血压时的变化相似(图1 A)。用免疫荧光染色的 LC3 在 15% 循环拉伸的 VSMCs 中显示出比 5% 更多的斑点形成(图1 E)。这些结果表明,与 5% 循环拉伸相比,15% 循环拉伸的 VSMCs 中自噬体的形成大大加速。

然后研究了自噬途径关键蛋白 Atg3、Atg5、Atg7、Atg12 和 Atg12-Atg5 的表达。Atg3、Atg5、Atg12 和 Atg12-Atg5 的蛋白表达在 15% 循环拉伸的 VSMCs 中显著升高,但 Atg7 没有升高(图1 F),这与高血压大鼠模型中的变化相似(图1 C)。同时,与 5% 循环拉伸相比,p62 的表达在 15% 循环拉伸的 VSMCs 中显著下降(图1 F)。

因此根据 Atg 蛋白和 p62 在 VSMCs 中的表达变化,结果表明,在高循环拉伸的应用下,自噬水平和自噬通量均明显增强。



抑制自噬减少 VSMC 的增殖

之前的研究表明,病理性增加的循环拉伸会诱导 VSMC 增殖,并有助于高血压期间的血管重塑。因此随后检测自噬在 VSMC 增殖中的作用。巴佛洛霉素A1 和氯喹这两种自噬抑制剂被用来评估自噬对 VSMC 增殖的影响,然后探讨了在基本静态条件下自噬抑制后的增殖变化。

巴佛洛霉素A1 和氯喹分别在静态条件下作用 24 h 后,VSMCs 增殖明显受到抑制,尤其是氯喹(图2 A )。为了确定自噬是否参与高循环拉伸诱导的 VSMC 增殖增强,在 15% 循环拉伸应用之前向培养基中添加巴佛洛霉素A1 和氯喹,与生理机械拉伸相比,自噬显著升高。结果显示,增殖也被抑制(图2 B)。

这些结果表明,抑制自噬可以减少高循环拉伸下的异常增殖。高血压动脉壁病理性增加的循环拉伸上调自噬诱导的 VSMC 增殖可能是血管重构的发病机制。


在循环拉伸应用期间,抑制的核包膜蛋白激活血管平滑肌细胞的自噬

图2 在静态和拉伸条件下,自噬调节 VSMCs 的增殖,但对 lamin A/C 和 emerin 的降解没有显著影响。



在静态和拉伸条件下,自噬可能不会降解 VSMCs 中的 NE 蛋白

实验假设自噬可能在高循环拉伸应用期间介导 VSMCs 中 lamin A/C 和 emerin 的降解。分别与巴佛洛霉素A1 和氯喹静态孵育 24 h 后,LC3II 的含量明显累积,但与溶剂对照相比,lamin A/C 和 Emerin 的表达几乎没有变化(图2 C )。为了确认结果,将药物孵育时间延长至 48 h,lamin A/C 和 emerin 的含量仍没有出现明显变化(图2 D)。此外,在巴佛洛霉素 A1(图2 E)和氯喹(图2 F )分别处理下,与 5% 相比,15% 的循环拉伸仍然抑制 lamin A/C 和 Emerin 的表达,这表明巴佛洛霉素A1 和氯喹在循环拉伸应用过程中对 lamin A/C 和 emerin 的含量几乎没有影响。

这些数据表明,自噬可能不会介导 lamin A/C 和 emerin 的降解,接下来进一步检测了 NE 蛋白是否参与了自噬的调控。



抑制 NE 蛋白激活自噬

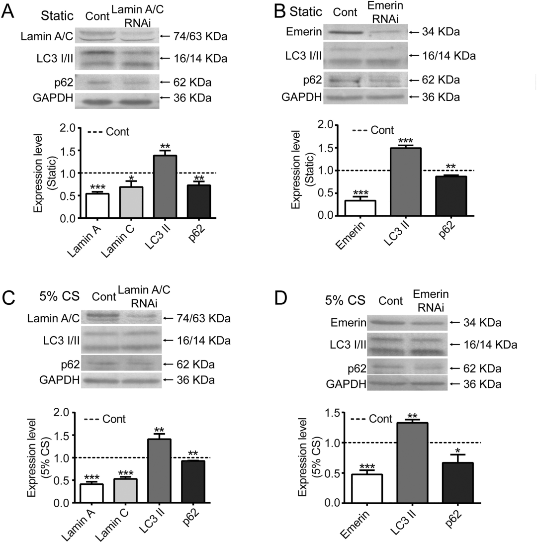
首先,RNA 干扰在静态条件下特异性敲低 lamin A/C(图3 A)或 emerin(图3 B )48小时。LC3II 表达增加,p62 含量降低。数据表明,在敲低 lamin A/C 或 Emerin 后,VSMCs 中的自噬通量上调。

为了进一步验证 lamin A/C 和 emerin 在循环拉伸应用过程中对自噬的影响,转染特异性 siRNA,然后将 VSMCs 暴露于 5% 循环拉伸,与 15% 的循环拉伸相比,lamin A/C 和 emerin 的表达相对较高。结果表明,在 5% 的循环拉伸下,转染靶向 siRNA 的 lamin A/C(图3 C)或 emerin(图3 D),与阴性对照相比,显著提高了 LC3II 的表达并抑制了 p62 的表达,与静态条件下相似。

这些数据表明,循环拉伸导致的 lamin A/C 和 emerin 降低可能共同参与了相比自噬水平的增加,然后进一步分析可能的分子机制。


在循环拉伸应用期间,抑制的核包膜蛋白激活血管平滑肌细胞的自噬

图3 抑制 lamin A/C 或 emerin上调 VSMCs 自噬。



抑制的 NE 蛋白通过 mTOR 上调自噬

哺乳动物的雷帕霉素靶蛋白(mTOR)和 AMP 活化蛋白激酶(AMPK)通路分别是自噬的主要负调控因子和正调控因子,而 LKB1 是 AMPK 的上游激活因子。因此,评估了循环拉伸对 mTOR 和 LKB1 激活的影响。与 5% 的循环拉伸相比,15% 的循环拉伸显著降低了 mTOR 的磷酸化,并且磷酸化-mTOR/mTOR 的比率也显著降低(图4 A)。同时,LKB1 的磷酸化水平和磷酸化-LKB1/LKB1 的比例也降低了。由于 LKB1/AMPK 通路是自噬的正调节因子,这些结果表明,在高循环拉伸下,mTOR 而不是 LKB1 是导致 VSMCs 中自噬增加的原因。

然后探讨了在静态和循环拉伸应用下 lamin A/C 和 emerin 对 mTOR 通路的影响。结果表明,与阴性对照相比,在静态和 5% 循环拉伸条件下,lamin A/C 和 Emerin 靶向 siRNA 的转染显著降低了 mTOR 的磷酸化(图4 B-E)。

然后检测 LC3 的表达以鉴定雷帕霉素的自噬作用。随着雷帕霉素浓度的增加,LC3II 逐渐积累(图4 F)。与阴性对照相比,培养基中 2 和 10 nM 的雷帕霉素显著抑制了 VSMC 增殖(图4 G)。此外,在 15% 循环拉伸条件下,雷帕霉素(10 nM)也显著降低了 VSMC 增殖(图4 H)。

这些结果表明,VSMCs 中的自噬激活可能是由于在高循环拉伸过程中抑制 lamin A/C 和 emerin 诱导的 mTOR 通路被抑制引起的。


在循环拉伸应用期间,抑制的核包膜蛋白激活血管平滑肌细胞的自噬

图4 抑制 lamin A/C 和 emerin 通过 mTOR 上调自噬。



在高血压期间抑制自噬通量后 VSMC 增殖下降

为了在体内探索高血压期间自噬的影响,大鼠腹主动脉缩窄后每天给予氯喹 50mg/kg,连续 10 天。氯喹显著增强了 LC3II 和 p62 的表达,表明高血压诱导的自噬通量被氯喹阻断(图5 A)。

进一步评估氯喹对 VSMCs 增殖的影响。通过蛋白质印迹测定胸主动脉样品中增殖标志物 PCNA 的表达。与假手术组相比,高血压大鼠主动脉中 PCNA 含量增加,而氯喹处理组逆转了上升趋势(图5 B)。

这些发现表明,高血压中升高的 VSMCs 的增殖可以通过抑制自噬来抑制。


在循环拉伸应用期间,抑制的核包膜蛋白激活血管平滑肌细胞的自噬

图5 在高血压期间,氯喹抑制 VSMCs 增殖。



在循环拉伸应用期间,抑制的核包膜蛋白激活血管平滑肌细胞的自噬

图6 示意图描述了高拉伸、NE蛋白、自噬和增殖之间的关系。
病理性高循环拉伸抑制了 lamin A/C 和 emerin 的表达,从而抑制了 mTOR 通路,从而增强了自噬通量。使用雷帕霉素抑制 mTOR 的激活,自噬水平上调。此外,在巴佛洛霉素A1 和氯喹阻断自噬通量后,VSMCs 的增殖明显下降。



总之,该研究证明高循环拉伸抑制 NE 蛋白、lamin A/C 和 emerin 的表达,从而通过 mTOR 通路诱导 VSMC 中的自噬,激活的自噬可能促进 VSMC 增殖并随后有助于高血压中的血管重塑(图6)。该研究提供的证据表明,抑制自噬通量可能是缓解高血压期间 VSMCs 异常增殖的可行方法。


参考文献:Li HP, Liu JT, Chen YX, Wang WB, Han Y, Yao QP, Qi YX. Suppressed nuclear envelope proteins activate autophagy of vascular smooth muscle cells during cyclic stretch application. Biochim Biophys Acta Mol Cell Res. 2021 Jan;1868(1):118855. doi: 10.1016/j.bbamcr.2020.118855. Epub 2020 Sep 12. PMID: 32926941.


原文链接:https://pubmed-ncbi-nlm-nih-gov.proxy.library.carleton.ca/32926941/
图片来源:所有图片均来源于参考文献


小编旨在分享、学习、交流生物科学等领域的研究进展。如有侵权或引文不当请联系小编修正。

微信搜索公众号“Naturethink”,学习更多细胞共培养技术及应用!





阅读 2658

相关推荐