线粒体对于心肌细胞的能量产生至关重要,其功能障碍与心力衰竭的发展密切相关。线粒体代谢功能与裂变和融合调控的线粒体动力学有关。在哺乳动物细胞中,线粒体裂变需要动力蛋白相关蛋白1(Drp1)。Drp1 是一种由其受体募集到线粒体外膜的 GTP 酶,并参与线粒体膜断裂。在新生大鼠心室肌细胞(NRVMs)中,Drp1 的缺失会累积损伤的线粒体,减少细胞内 ATP,并导致细胞凋亡。心肌组织特异性 Drp1 敲除小鼠的心力衰竭表型也证明了 Drp1 在维持正常心脏功能中的作用。
Drp1 对线粒体裂变功能的调控涉及各种翻译后修饰,包括第616位点丝氨酸(S616)的磷酸化,Drp1 S616 的磷酸化促进 Drp1 的线粒体募集。研究发现,肾上腺素能受体(AR)激动剂增加了 NRVMs 中 Drp1 S616 的磷酸化,诱导线粒体裂变,而 Drp1 抑制剂可减少 AR 激活诱导的心肌细胞肥大。此外,在压力超负荷的小鼠心脏中也观察到 Drp1 S616 磷酸化的增加。然而,Drp1 S616 磷酸化在心肌细胞中的上游调控通路和线粒体代谢功能尚不清楚。
基于此,台湾省中央研究院生物医学科学研究所的科研团队在一项研究中探讨了参与调控心肌细胞 Drp1 磷酸化、线粒体形态、线粒体代谢功能和能量产生的细胞内信号通路和细胞外因子,并最终证明了细胞外纤连蛋白和肾上腺素刺激通过 FAK-ERK1/2-Drp1 通路来调控肌细胞中的线粒体形态和功能。研究成果发表在 The FEBS Journal 期刊题为“FAK regulates cardiomyocyte mitochondrial fission and function through Drp1”。

首先,对 NRVMs 进行 6 或 24 h 的循环拉伸(10%,1 Hz)以评估 Drp1 介导的线粒体裂变在机械拉伸诱导的心肌细胞肥大中的作用。结果发现,6 h 的循环拉伸导致 NRVMs 中的线粒体呈现更小和更碎片化的形态,当循环拉伸的持续时间延长至 24 h时,NRVMs 的细胞体积显著增大,线粒体体积减小(图1 A-C)。此外,在循环拉伸前用 Mdivi-1 处理 NRVMs 以抑制 Drp1 介导的线粒体裂变,发现循环拉伸24 h后细胞面积增加,Mdivi-1 预处理以阻断 Drp1 活性可降低机械循环拉伸诱导的心肌细胞肥大(图1 D)。显性-阴性 Drp1(Drp1-K38A)的表达也抑制了循环拉伸诱导的 NRVMs 细胞体积大增大(图1 E)。
以往的研究发现,早期粘着斑激酶(FAK)的激活会影响拉伸的 NRVMs 的肥大相关基因的诱导。因此,实验评估了 Drp1 活性对循环拉伸诱导的早期基因表达的影响,发现 6 h 的循环拉伸增加了 NRVMs 中脑利钠肽(BNP)和 c-Jun mRNA 的表达,但 Mdivi-1 又降低了 BNP 和 c-Jun 的诱导(图1 F)。这表明,Drp1 介导的线粒体裂变调节机械拉伸诱导的 NRVMs 心肌细胞肥大。
研究人员假设机械拉伸通过 FAK 促进 Drp1 介导的线粒体裂变。结果发现,与未拉伸的对照组相比,NRVMs 在循环拉伸6 h后线粒体体积显著减小。用 Drp1 或 FAK 抑制剂(PF573228)处理 NRVMs,发现其可阻止循环拉伸诱导的线粒体体积减小。这表明 Drp1 和 FAK 对于心肌细胞中循环机械拉伸诱导的线粒体裂变很重要。进一步研究它们在 NRVMs 中的细胞内分布,发现 GFP-FAK 在线粒体外膜上靠近 Drp1,且在 NRVMs 的线粒体部分检测到内源性 FAK。这些结果表明,FAK 参与线粒体裂变,并且在空间上接近 NRVMs 线粒体中的 Drp1。
Drp1 的磷酸化调节 Drp1 的线粒体裂变能力。已在压力超负荷的小鼠心脏中观察到 FAK 的早期激活和 Drp1 磷酸化的诱导。因此,实验假设 FAK 参与调节心肌细胞中 Drp1 的磷酸化,通过使用 PF573228 抑制 FAK 活性并测量 pY397 FAK 和 pS616 Drp1 的水平。结果发现,FAK 抑制剂减弱了 NRVMs 中 FAK 自磷酸化信号(pY397),且呈剂量和时间依赖性地降低NRVMs 中 Drp1 S616 的磷酸化。此外,循环拉伸增加了 Drp1 S616 的磷酸化,而用 FAK 抑制剂预处理降低了 NRVMs 中拉伸诱导的 Drp1 S616 磷酸化。通过在循环拉伸的 NRVMs 中表达 Drp1 的显性阴性 K38A 突变体和在 NIH3T3 细胞中敲低 FAK,进一步确认线粒体裂变与 FAK 在调节 Drp1 S616 磷酸化中的作用,证明了 FAK 通过影响 Drp1 S616 磷酸化参与调节 Drp1。

图1 拉伸诱导的线粒体裂变先于并调节心肌细胞肥大。
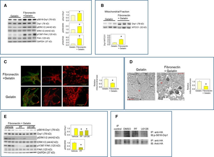
ECM 蛋白纤连蛋白的表达在肥大性心肌组织中增加。接下来,实验测试了纤连蛋白是否可以激活 FAK,然后调节 NRVMs 中 Drp1 的磷酸化。结果表明,用纤连蛋白培养的 NRVMs 中 FAK Y397 和 Drp1 S616 的磷酸化增加(图2 D),因此纤连蛋白可以激活心肌细胞中的 FAK 和 Drp1 信号通路。与对照组相比,含纤连蛋白的 NRVMs 的线粒体中 Drp1 水平增加(图2 B),且线粒体形态更加碎片化,体积更小(图2 C、D)。这表明,纤连蛋白可以激活 FAK,从而导致 NRVMs 中 Drp1 S616 的磷酸化和线粒体裂变。
先前的研究表明,ERK1/2 通过磷酸化 Drp1 的 S616 位点来调节线粒体裂变。因此,实验测试了 FAK 是否通过 ERK1/2 调节 Drp1,发现用纤连蛋白培养的 NRVMs 中 ERK1/2 的磷酸化(ERK 激活的标志)水平增加(图2 A)。FAK 抑制剂 PF573228 降低 NRVMs 中 Drp1 S616 和 ERK1/2 的纤连蛋白依赖性磷酸化(图2 E)。此外,还用 MEK 抑制剂 U0126 处理细胞,以防止 ERK1/2 的磷酸化和激活,发现 U0126 降低了 Drp1 S616 的磷酸化,但不影响 pFAK Y397,因此在纤连蛋白培养的 NRVMs 中,ERK1/2 激活可能位于 FAK 的下游(图2 E)。同时,还表达并下调了 FAK 和 ERK1/2 抑制剂处理的 NRVMs中的 Drp1-K38A 突变体,发现 Drp1-K38A 突变体的 S616 磷酸化也被 PF573228 和 U0126 抑制(图2 F)。这些结果表明,细胞外纤连蛋白通过 FAK-ERK1/2-Drp1 信号通路促进心肌细胞线粒体裂变。
然后,通过测量纤连蛋白培养的 NRVMs 的总 ATP 水平和耗氧率(OCR)进一步研究 FAK-ERK1/2-Drp1 信号通路在线粒体呼吸和能量产生中的作用,结果表明,FAK-ERK1/2-Drp1 信号通路参与心肌细胞能量代谢,抑制该通路会导致心肌细胞能量不足。

图2 纤连蛋白激活的FAK通过细胞外信号调节激酶1/2(ERK1/2)参与小鼠心肌细胞中 Drp1 介导的线粒体裂变。
心肌细胞中存在急性线粒体代谢-收缩偶联(metabolic−contraction coupling)。AR 激活后,心肌细胞增加线粒体代谢功能,以匹配收缩力增强的能量需求。之前发现在胶原蛋白上培养的 NRVMs 在 AR 刺激后具有 Drp1 依赖性耗氧率(OCR)增加。因此,实验也检查了 FAK-ERK1/2 是否也在急性 AR 诱导的收缩应激下的代谢适应中发挥作用。
用去氧肾上腺素(PE)激活 AR 以研究 FAK 和 ERK1/2 在明胶培养的 NRVMs 中的作用。结果发现,PE 增强了明胶表面 NRVMs 的 OCR,抑制 FAK 和 ERK 降低了PE 刺激的 OCR(图3 A)。用线粒体 ATP 合酶抑制剂寡霉素(Oligomycin)处理后,所有实验组 PE 刺激的 OCR 均逆转到基础水平,这表明增加的 OCR 用于线粒体 ATP 合成(图3 A)。然而,在 PF573228 和 U0126 处理的 NRVMs 中,寡霉素-敏感的 OCR 较低 (图3 B)。这些结果表明,PE 诱导的 OCR 是由 FAK- 和 ERK1/2- 依赖性通路介导的,以增加心肌细胞中线粒体 ATP 的合成。
继续研究纤连蛋白对 NRVMs 中 AR 诱导的 OCR 的影响。当 NRVMs 在纤连蛋白上培养时,PE 刺激未能增加 OCR(图3 C)。研究人员假设 AR 和纤连蛋白使用相同的下游 Drp1 来调节 NRVMs 的 OCR,一旦纤连蛋白占据了 Drp1,活化的AR 就无法使用它。因为纤连蛋白通过 FAK-ERK1/2-Drp1 信号通路调节 NRVMs 的 OCR,所以研究了 AR 激动剂刺激后该通路的激活。在明胶培养的 NRVMs 中,PE 增加了 ERK1/2 和 Drp1 S616 的磷酸化,PF573228 预处理可降低 PE 诱导的 Drp1 和 ERK1/2 磷酸化,U0126 预处理可降低 PE 诱导的 Drp1 磷酸化(图3 D)。然而,在纤连蛋白加明胶培养的 NRVMs 中,PE 未能增加 Drp1 S616 的磷酸化(图3 E)。这些结果表明,细胞外纤连蛋白通过限制 Drp1 的磷酸化来限制肾上腺素能激动剂诱导的NRVMs 呼吸。

图3 FAK、ERK1/2 和 Drp1 参与肾上腺素能激动剂对心肌细胞呼吸的快速诱导。
总之,这项研究证明了 FAK 通过下游 ERK 激活和 Drp1 磷酸化调节心肌细胞线粒体形态和功能。通过调节线粒体呼吸和 ATP 生物合成,FAK 在各种条件下对心肌细胞的能量生成进行急性调控;通过调节 FAK-ERK1/2-Drp1 通路,心肌细胞对 ECM 蛋白变化、肾上腺素能激素刺激和机械拉伸诱导的压力进行代谢适应。该细胞模型提供了对心肌细胞中 Drp1 调控的分子机制的见解,并可能解释心肌肥大的病理结果。
参考文献:Chang YW, Song ZH, Chen CC. FAK regulates cardiomyocyte mitochondrial fission and function through Drp1. FEBS J. 2022 Apr;289(7):1897-1910. doi: 10.1111/febs.16263. Epub 2021 Nov 19. PMID: 34739186.
原文链接:https://pubmed.ncbi.nlm.nih.gov/34739186/
图片来源:所有图片均来源于参考文献
本文旨在分享、交流生物领域研究进展,关注“Naturethink”公众号,了解更多相关内容。
点击了解:牵张应变细胞培养仪