动脉粥样硬化通常发生在血流紊乱(DF)区域,例如动脉分支或弯曲处。DF 通过改变生化信号和基因表达来改变内皮细胞(ECs)的形态和细胞骨架,最终导致内皮功能障碍。相反,单向层流(UF)通常发生在血管的直线部分,暴露于该区域的血管可以防止动脉粥样硬化。
DF 通过诱导 ECs 炎症来引发内皮功能障碍。炎症导致内皮损伤,进而促进各种粘附分子的表达,促进循环白细胞向活化内皮细胞的粘附和迁移,最终导致斑块形成。为了确定 ECs 中新的抗炎靶点,从暴露于动脉粥样硬化保护疗法(他汀类药物和 UF)的人脐静脉内皮细胞(HUVECs)以及来自不稳定斑块的冠状动脉疾病(CAD)患者中选择 RNA 测序(RNA-seq)数据集,发现胰岛素样生长因子结合蛋白 6(IGFBP6)可能是一种潜在的血管稳态相关分子。以往研究表明,IGFBP6 在调节细胞周期、细胞增殖和迁移中起着至关重要的作用。然而,IGFBP6 在内皮稳态和动脉粥样硬化中的确切作用和机制仍不清楚。
最近,中国科学技术大学生命科学与医学部、美国芝加哥大学医学系、英国巴茨威廉哈维研究所及德国巴特瑙海姆马克斯·普朗克心肺研究所等团队的一项联合研究证明,Igfbp6 的全身性或 EC 特异性缺失加速了小鼠动脉粥样硬化的进展,而 Igfbp6 的 EC 特异性过表达改善了动脉粥样硬化。从机制上讲,IGFBP6 通过穹窿体主蛋白(MVP)-c-Jun N 末端激酶(JNK)/核因子κB(NF-κB)通路抑制内皮细胞炎症和单核细胞粘附。研究成果在线发表于 Nature Cardiovascular Research 期刊题为“Endothelial IGFBP6 suppresses vascular inflammation and atherosclerosis”。

通过比较 CAD 患者样本数据集,观察到与相邻的非斑块组织相比,颈动脉斑块中的 IGFBP6 mRNA 表达降低。此外,不稳定斑块的 IGFBP6 mRNA 水平低于稳定斑块。从 STARNET 数据库中验证 CAD 患者和健康个体组织和器官中 IGFBP6 的表达,结果表明,与健康对照相比,CAD 患者动脉粥样硬化主动脉组织中 IGFBP6 的表达显著降低。进一步扩展其在人类患者中的研究转化意义,分析了 IGFBP6 在对照受试者和 CAD 患者中的动脉表达,发现与健康的冠状动脉相比,IGFBP6 在有动脉粥样硬化斑块的人冠状动脉内膜中的表达水平降低,且在动脉粥样硬化斑块患者血清中的水平也降低。
由于 IGFBP6 的表达被 UF 上调,因此探索了 IGFBP6 在响应不同类型剪切应力中的潜在作用。首先通过对 DF 和 UF 处理的 ECs 的微阵列数据来检测其在 HUVECs 中的表达,发现与 UF 处理相比,DF 处理的 HUVECs 中 IGFBP6 的 mRNA 表达较低。
为了验证体内 IGFBP6 表达的血流依赖性调控,在部分颈动脉结扎(PCL)手术小鼠的颈动脉中获得了内膜 RNA。qRT-PCR 分析显示,PCL 4 天后,与假手术组相比,左颈动脉(LCA;暴露于 DF)内皮中 Igfbp6 mRNA 的表达降低。免疫荧光染色同样显示,PCL 后 IGFBP6 蛋白表达降低,且主动脉弓内曲率(AA;DF 区域)中的 IGFBP6 蛋白表达低于胸主动脉(TA;UF 区域)。这些结果表明,IGFBP6 作为一种血流响应基因,可能在血管稳态和动脉粥样硬化保护中发挥重要的生物学功能。
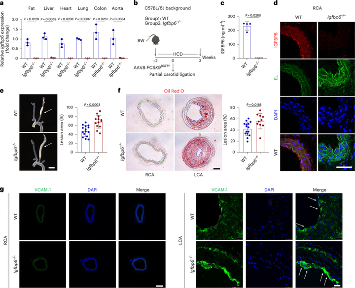
为了验证 IGFBP6 是否在体内抑制动脉粥样硬化,构建 Igfbp6 全身敲除小鼠(Igfbp6-/-)。与野生型(WT)小鼠相比,在 Igfbp6−/− 小鼠的组织和器官(脂肪组织、肝脏、心脏、肺、结肠和主动脉)中观察到 Igfbp6 mRNA 表达降低(图1 a)。随后,用 AAV8-Pcsk9 D377Y 感染雄性 8 周龄 Igfbp6-/- 小鼠及其 WT 对照小鼠,同时饲喂高胆固醇饮食(HCD)诱导动脉粥样硬化模型,之后进行 PCL 手术,并继续 HCD 喂养 3 周(图1 b)。
在血浆总胆固醇(TC)、甘油三酯(TG)、高密度脂蛋白胆固醇(HDL-C)、低密度脂蛋白胆固醇(LDL-C)、天冬氨酸转氨酶(AST)或丙氨酸转氨酶(ALT)的水平上,未观察到 Igfbp6−/− 小鼠与其对照小鼠之间的显著差异。由于 IGFBP6 是一种分泌蛋白,使用 ELISA 测量 Igfbp6-/- 小鼠血清中的 IGFBP6 水平,发现其在敲除小鼠中耗尽(图1 c)。免疫荧光染色还显示,IGFBP6 在 Igfbp6-/- 小鼠的 RCA 中急剧降低(图1 d)。值得注意的是,与 WT 小鼠相比,Igfbp6−/− 小鼠 LCA 中动脉粥样硬化斑块的面积增加(图1 e)。油红O 和免疫荧光染色显示,Igfbp6−/− 小鼠 LCA 内皮层脂质积累面积和血管细胞粘附分子-1(VCAM-1)阳性增加(图1 f、g)。这些发现表明,Igfbp6 的缺失会增加 DF 诱导的小鼠动脉粥样硬化病变。

图1 IGFBP6 缺失会增加接受 PCL 手术的小鼠的动脉粥样硬化。
接下来,为了进一步探索 EC 衍生的 IGFBP6 在高胆固醇血症小鼠动脉粥样硬化发展中的作用,构建了内皮细胞特异性IGFBP6 敲除小鼠(Igfbp6ECKO)。与 Igfbp6WT 对照小鼠相比,Igfbp6ECKO 小鼠主动脉内膜而非中膜层的 Igfbp6 mRNA 水平降低。ELISA 还表明,Igfbp6ECKO 小鼠血清中 IGFBP6 的水平显著降低。在 HCD 喂养 12 周结束时,Igfbp6ECKO 小鼠和 Igfbp6WT 小鼠之间在体重、血糖或血浆 TC、TG、HDL-C、LDL-C、AST 或 ALT 水平方面未观察到表型差异。然而,小鼠主动脉和主动脉窦的油红 O 染色显示,与相应的对照相比,雄性和雌性 Igfbp6ECKO 小鼠的动脉粥样硬化斑块面积显著增加。此外,Igfbp6 的 EC 特异性缺失也增加了头臂动脉斑块的积累,斑块中的胶原蛋白含量降低,病变坏死核心的大小增加,且主动脉斑块中 α-SMA 表达降低,而 CD68+ 巨噬细胞含量增加。这些数据表明,Igfbp6 的 EC 特异性敲除会增加雄性和雌性小鼠的动脉粥样硬化,并增加斑块不稳定性的特征。
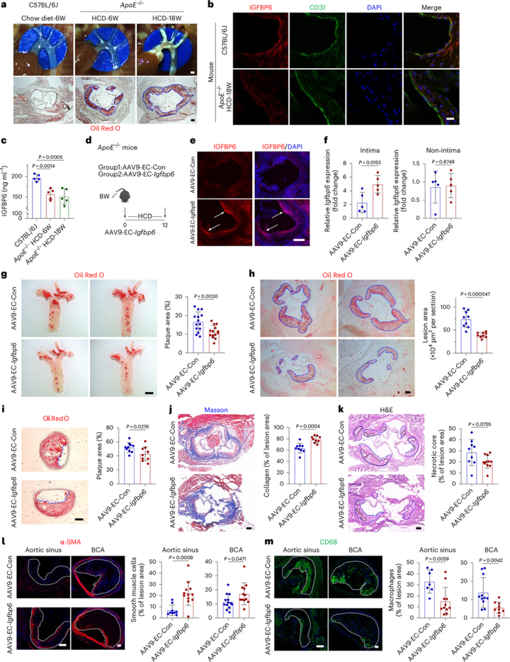
为了关联 IGFBP6 水平和斑块进展,建立了从动脉粥样硬化早期到晚期的进行性动脉粥样硬化小鼠模型。与 C57BL/6J 对照小鼠相比,ApoE-/- 小鼠的主动脉和主动脉窦的斑块面积随着斑块的进展而显著增加(图2 a)。实验观察到,与健康的主动脉相比,ApoE-/- 小鼠斑块中 IGFBP6 的表达降低(图2 b)。在饲喂 HCD 6-18 周的 ApoE-/- 小鼠的血清中也获得了类似的数据(图2 c)。这些数据表明,IGFBP6 在动脉粥样硬化进展过程中表达水平降低。
然后,确定 ECs 中 IGFBP6 的过表达是否能改善动脉粥样硬化(图2 d)。与对照小鼠相比,在 AAV9-EC-Igfbp6 小鼠的主动脉根部和主动脉内膜中观察到 IGFBP6 水平升高(图2 e、f)。AAV9-EC-Igfbp6 小鼠和对照小鼠在体重、血糖和血浆 TC、TG、HDL-C、LDL-C 和 AST 水平方面没有观察到明显的表型差异,而 ALT 水平趋于降低。小鼠主动脉、主动脉根部和头臂动脉的油红 O 染色显示,Igfbp6 的 EC 特异性过表达减少了动脉粥样硬化斑块面积(图2 g-i)。此外,Igfbp6 的 EC 特异性过表达增加了动脉粥样硬化斑块中的胶原蛋白表达(图2 j),减小了斑块中坏死核心区域的大小(图2 k),头臂动脉和主动脉根部也表现出 α-SMA 表达增加,CD68+ 巨噬细胞浸润减少(图2 l、m)。这些结果表明,Igfbp6 的 EC 特异性过表达改善了小鼠的动脉粥样硬化病变,并增强了斑块稳定性的几个特征。
图2 IGFBP6 的 EC 特异性过表达可改善 ApoE-/- 小鼠的动脉粥样硬化。
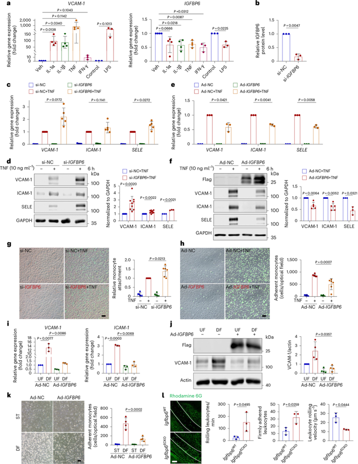
随后,进一步探讨了 IGFBP6 在内皮炎症中的作用。在用各种促炎因子(IL-1α、IL-1β、TNF、IFN-γ和LPS)处理后,观察到在各种炎症因子处理下 IGFBP6 mRNA 水平显著下调(图3 a)。为了评估 IGFBP6 是否在 ECs 中发挥抗炎作用,首先对 HUVECs 和人主动脉内皮细胞(HAECs)进行了实验,分别敲低或过表达 IGFBP6,并评估它们对 TNF 诱导的炎症反应的影响(图3 b)。在 IGFBP6 沉默的 HUVECs 中,VCAM-1 、ICAM-1和 SELE的 mRNA 和蛋白质水平均显著升高(图3 c、d)。相比之下,在过表达 IGFBP6 的 HUVECs 中,这些分子的 mRNA 和蛋白水平均降低(图3 e、f)。在功能相关性方面,IGFBP6 的敲低增加了 THP-1 单核细胞与 HUVECs 的粘附(图3 g),而 IGFBP6 的过表达抑制了它们的粘附(图3 h)。
RNA-seq 数据表明,IGFBP6 过表达导致与 TNF 信号通路、流体剪切应力和动脉粥样硬化相关的 DEGs 发生变化。具体来说,IGFBP6 在 ECs 中的过表达降低了粘附分子(VCAM-1、ICAM-1 和 SELE)和趋化因子(CCL2、CXCL1、CXCL3、CXCL6 和 CXCL8)的 mRNA 表达。随后,研究了 IGFBP6 是否在暴露于 DF 的 ECs 中发挥抗炎作用,发现与 UF 相比,暴露于 DF 上调了 HUVECs 中 ICAM-1 和 VCAM-1 基因表达,而 IGFBP6 过表达则逆转了这一点(图3 i)。同时,IGFBP6 过表达逆转了 DF 诱导的 VCAM-1 蛋白上调(图3 j)。因此,IGFBP6 的过表达抑制了 THP-1 单核细胞与暴露于 DF 的 HUVECs 的粘附(图3 k)。
然后,通过活体显微镜评估了 Igfbp6 是否影响体内白细胞粘附,结果观察到,Igfbp6 的 EC 特异性敲除增加了小鼠肠系膜血管中滚动和粘附的白细胞的数量,并减慢了白细胞的运动(图3 l)。这些数据表明,IGFBP6 减轻了炎症因子诱导的内皮炎症,并防止白细胞与活化内皮细胞的粘附,这进一步巩固了 IGFBP6 对内皮功能障碍的保护作用。
图3 IGFBP6 调节 EC 炎症。
KLF2 是一种对剪切应力有反应的主转录因子,可调节与血管稳态相关的一系列机械敏感基因的表达。因此,实验研究了 KLF2 是否可以转录调节 ECs 中 IGFBP6 的表达,结果在他汀类药物和白藜芦醇处理的 ECs 中观察到 KLF2 和 IGFBP6 mRNA 表达的浓度依赖性上调。
通过敲低或过表达 HUVECs 中的 KLF2,发现 KLF2 正向调节 IGFBP6 的 mRNA 表达。此外,通过构建各种质粒载体,发现过表达 KLF2 增加了 WT IGFBP6 启动子和 MT1 IGFBP6 启动子的活性,但没有增加 MT2 IGFBP6 启动子的活性,表明 KLF2 可以增强 IGFBP6 启动子的活性,并与 IGFBP6 启动子中的 GGGTG 序列结合。染色质免疫沉淀-PCR 还证实 KLF2 与 IGFBP6 启动子区域结合。这些发现共同表明,IGFBP6 是 KLF2 的真正转录靶点。由于 KLF4 与 KLF2 一样调节大量重叠基因,因此实验还证实 KLF4 也调节 IGFBP6 的表达。结果表明,IGFBP6 也可能是 KLF4 的转录靶点。
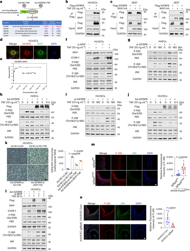
为了揭示 IGFBP6 在 ECs 中抗炎作用的直接机制,从过表达的 ECs 中沉淀 IGFBP6,然后进行质谱分析。根据蛋白质特异性肽段和分数,MVP 的得分很高(图4 a)。免疫共沉淀测定揭示了 ECs 中外源性 IGFBP6 和内源性 MVP 之间的相互作用(图4 b)。在 HEK293T 细胞中共转染 Flag 标记的 IGFBP6 和 HA 标记的 MVP 显示,IGFBP6 与 MVP 相互作用(图4 c)。免疫荧光染色还显示,IGFBP6 与 MVP 共定位于 ECs 的细胞质中(图4 d)。通过表面等离子体共振(SPR)实验,发现 MVP 可以以浓度依赖性方式直接与 IGFBP6 蛋白结合(图4 e)。
先前的研究表明,MVP 通过抑制巨噬细胞中的 TNF 受体相关因子6(TRAF6)-NF-κB 和凋亡信号调节激酶1(ASK1)-JNK 信号通路来抑制炎症,从而保护小鼠免受动脉粥样硬化。实验表明,HUVECs 中的 MVP 沉默增加了 ICAM-1 和 SELE mRNA 表达水平,增加了单核细胞对 HUVEC 的粘附,并增加了 JNK 和 p65 的磷酸化(图4 f)。此外,通过在不同时间点用 TNF 处理 HUVECs 和 HAECs 来诱导内皮细胞炎症。在 IGFBP6 沉默的 HAECs 中,丝氨酸 183 和苏氨酸 185 位点磷酸化 JNK 的表达增加,而 IGFBP6 的过表达显著降低磷酸化 JNK 和 p65 的表达(图4 g、h)。在 HUVECs 中获得了类似的结果(图4 i、j)。有趣的是,MVP 沉默逆转了 IGFBP6 对单核细胞粘附(图4 k)、JNK 和 p65 磷酸化(图4 l)的预防作用。小鼠主动脉窦的免疫荧光染色显示,Igfbp6 的 EC 特异性敲除增加了斑块中的 JNK 磷酸化,而 Igfbp6 的 EC 特异性过表达表现出相反的效果(图4 m、n)。
图4 IGFBP6 与 MVP 相互作用,并通过 MVP 依赖性p65 和 JNK 磷酸化抑制来抑制内皮炎症。
为了确定 IGFBP6 通过 MVP 抑制炎症的具体机制,探索了 IGFBP6-MVP 相互作用下游的机制细节。在以前的报道中,巨噬细胞中的 MVP 通过抑制 ASK1 和 TRAF6 的二聚化来抑制下游 JNK 和 p65 激活。实验又进一步验证了 IGFBP6 也与 ASK1 结合并增加 MVP 和 ASK1 之间的相互作用。最重要的是,IGFBP6 促进了 MVP 与 ASK1 的结合,进一步抑制了 ASK1 二聚化。因此,IGFBP6 下调 ASK1 二聚化下游 JNK 的磷酸化。
然后,采用基于 AlphaFold 3 的分子对接来预测 IGFBP6 和 MVP 的结合位点,结果表明,E48 或 R65 或 R103 的单个突变可以不同程度地轻微降低 IGFBP6 和 MVP 之间的相互作用,而所有三个潜在结合位点的突变可以显著抑制 IGFBP6 和 MVP 之间的结合。此外,WT IGFBP6 的过表达可以显著抑制 ECs 的炎症,而这种抗炎作用在感染 IGFBP6 三重突变体的 ECs 中减弱,表明这三个结合位点至少部分参与了 IGFBP6-MVP 信号轴的抗炎传递。这些结果表明,IGFBP6 通过与 MVP 结合发挥抗炎作用。进一步探索了 IGFBP6 和 MVP 之间细胞外相互作用的可能性,结果证明了,IGFBP6 主要通过与细胞内 MVP 而不是细胞外 MVP 相互作用来发挥其抗炎作用。
这些数据表明,IGFBP6 通过与细胞内 MVP 的相互作用抑制 JNK 和 p65,从而减少粘附分子的表达并抑制单核细胞与 ECs 的粘附,最终对抗内皮炎症。
图5 图形概要IGFBP6 是一种新型内皮稳态相关分子,具有机械响应性,通过与细胞内 MVP 结合并抑制 JNK 和 p65 磷酸化赋予抗炎和动脉粥样硬化保护作用。
总之,该研究表明,IGFBP6 具有机械响应性、抗炎性和动脉粥样硬化保护性作用。内皮细胞 IGFBP6 在基因或药理水平上的升高可能代表了降低 CAD 残余炎症风险的策略。
参考文献:Su M, Zhao W, Jiang H, Zhao Y, Liao Z, Liu Z, Xu M, Jiang S, Wu L, Yang Y, Wang Z, Zeng Z, Fang Y, Tang C, Miller CL, Evans PC, Wang L, Banach M, Jo H, Berk BC, Offermanns S, Huang Y, Ge J, Xu S, Weng J. Endothelial IGFBP6 suppresses vascular inflammation and atherosclerosis. Nat Cardiovasc Res. 2025 Feb;4(2):145-162. doi: 10.1038/s44161-024-00591-0. Epub 2025 Jan 10. PMID: 39794479; PMCID: PMC11825279.
原文链接:https://pubmed.ncbi.nlm.nih.gov/39794479/
图片来源:所有图片均来源于参考文献
小编旨在分享、学习、交流生物科学等领域的研究进展。如有侵权或引文不当请联系小编修正。如有任何的想法以及建议,欢迎联系小编。感谢各位的浏览以及关注!进入官网www.Naturethink.com或关注“Naturethink”公众号,了解更多相关内容。咨询热线:021-59945088
点击了解:仿血流剪切应力培养系统NK110-STD