动脉粥样硬化作为心血管疾病的主要诱因,其病理进程与内皮细胞活化密切相关。活化的内皮细胞通过表达 ICAM-1、VCAM-1 等黏附分子,介导白细胞与血管内皮的相互作用,而 NF-κB 信号对黏附分子的转录起关键调控作用。
RGC-32 此前被发现参与细胞增殖、分化及癌症等过程,且在高脂饮食诱导的肥胖和肝脂肪变性中起促进作用。研究显示其在人动脉粥样硬化血管壁中表达并介导血管内皮细胞增殖迁移,但其在动脉粥样硬化和内皮炎症中的功能性作用仍有待探究。
因此,乔治亚大学生理学与药理学系和湖北医科大学人民医院内分泌科的研究团队探索了RGC-32 介导动脉粥样硬化的作用机制。研究结果发表在Arterioscler Thromb Vasc Biol期刊题为“RGC-32 deficiency protects endothelial cell from inflammation and attenuates atherosclerosis”。

首先,为检测 RGC-32 在人类正常血管和动脉粥样硬化病变中的表达,研究人员使用 RGC-32 抗体或正常兔 IgG(阴性对照)进行免疫组织化学染色。 结果发现,RGC-32 在人类正常血管中无表达,但其在动脉粥样硬化病变的早期阶段显著诱导,并在晚期阶段高度上调(图 1A-1B)。在 ApoE−/−小鼠模型中,高脂饮食可诱导主动脉根部 RGC-32 表达(图 1C-1D),且其定位集中于血管内层。共免疫染色进一步显示,RGC-32 与内皮细胞标志物 CD31 共定位(图 1E ),而与平滑肌细胞标志物 α-SMA 无共定位,表明 RGC-32 主要表达于动脉粥样硬化病变的内皮细胞中。

图1 动脉粥样硬化病变的内皮细胞中诱导表达 RGC-32。
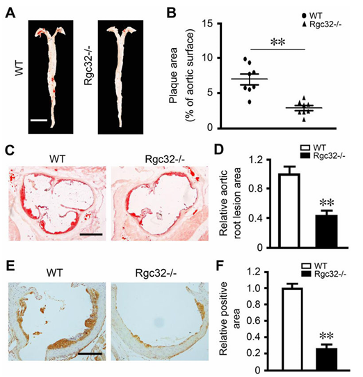
为了探究 RGC-32 在动脉粥样硬化中的作用,研究人员构建了 ApoE−/−Rgc32−/−双敲除小鼠模型。高脂饮食 12 周及普通饲料喂养 1 年的结果显示,ApoE−/−Rgc32−/−小鼠中观察到的动脉粥样硬化病变面积显著小于 ApoE−/−小鼠( 2A-2D)。Rgc32−/−还减少了喂食普通饲料的一岁 ApoE−/−小鼠中自发形成的动脉粥样硬化病变的大小(图 2E-2H)。进一步分析显示,RGC-32 缺失并未引起血清脂蛋白组分、甘油三酯水平及体重的显著变化,肝组织脂质沉积和脂肪变性程度也与对照组无差异。这些结果表明, RGC-32 并非通过影响血脂代谢或肝脂肪变来调控动脉粥样硬化,其抗动脉粥样硬化的作用可能源于其他机制。

图2 RGC-32 缺失减轻了 ApoE⁻/⁻ 小鼠中饮食诱导的动脉粥样硬化。
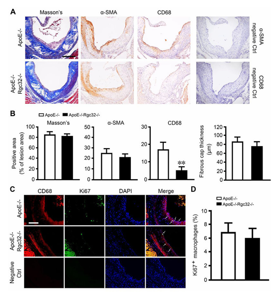
然后,为了进一步了解 ApoE−/−和 ApoE−/−Rgc32−/−小鼠之间动脉粥样硬化的差异,研究人员分析了动脉粥样硬化病变的细胞组成。发现 RGC-32 缺失并未影响病变中胶原和平滑肌细胞的含量及纤维帽厚度,但显著降低了巨噬细胞在病变中的浸润程度(图 3A-3B)。进一步通过巨噬细胞标志物 CD68 与增殖标志物 Ki67 的共免疫荧光染色证实,RGC-32 缺失不影响病变内巨噬细胞的增殖(图 3C-3D),表明其导致巨噬细胞减少的原因可能是抑制了单核细胞的黏附和浸润过程。

图3 RGC-32 缺失抑制了动脉粥样硬化病变中的巨噬细胞含量。
为了明确驻留血管细胞(如内皮细胞)中的 RGC-32 是否促成进动脉粥样硬化的发展。研究人员通过骨髓移植实验构建了 RGC-32 缺失的驻留血管细胞(内皮细胞等)与正常巨噬细胞的嵌合模型。结果显示,当 Rgc32−/−受体小鼠接受 WT 骨髓移植后,其动脉粥样硬化病变面积和巨噬细胞浸润程度仍显著低于 WT 受体小鼠(图 4A-4F)。且血清脂质水平、肝脂肪变性无差异。这表明巨噬细胞来源的 RGC-32 不影响病变发展,而驻留血管细胞(主要是内皮细胞)中的 RGC-32 才是促进动脉粥样硬化的关键因素。


图4 驻留血管细胞中的RGC-32对动脉粥样硬化的发展至关重要。
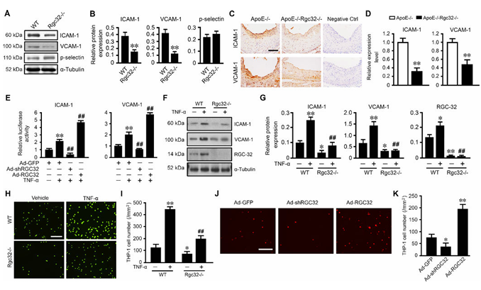
为了探究 Rgc32−/−减轻巨噬细胞浸润和动脉粥样硬化发展的机制,研究人员培养了来自 WT 和 Rgc32−/−小鼠的原代主动脉内皮细胞,并检测黏附分子的表达。结果发现,RGC-32 缺失在体外可显著抑制原代主动脉内皮细胞中 ICAM-1 和 VCAM-1 的表达,但对 P - 选择素无影响(图 5A-5B)。在体内实验中,ApoE−/−Rgc32−/−小鼠动脉粥样硬化病变处的内皮细胞 ICAM-1、VCAM-1 表达量也明显低于对照组 (图 5C-5D )。此外,RGC-32 缺失对血管平滑肌细胞的黏附分子表达无显著作用。这表明RGC-32 主要调节内皮细胞 ICAM-1 和 VCAM-1 的表达,介导单核细胞与内皮细胞的黏附过程。
接下来,研究人员探究了 RGC-32 是否介导 TNF-α 诱导的内皮 ICAM-1 和 VCAM-1 表达。结果发现,敲低 RGC-32 会减弱 TNF-α 诱导的启动子活性,而 RGC-32 过表达则增强该活性(图 5E),表明 RGC-32 在 TNF-α 诱导的内皮 ICAM-1 和 VCAM-1 转录中起关键作用。 在体外实验中,敲低 RGC-32 可显著抑制 TNF-α 诱导的 HUVECs 中 ICAM-1 和 VCAM-1 启动子活性及蛋白表达(图 5F-5G)。为了评估 RGC-32 对 ICAM-1 和 VCAM-1 表达的功能意义,研究人员将原代小鼠主动脉内皮细胞用载体或 TNF-α 处理 24 小时,然后与 Calcein AM 标记的 THP-1 细胞共孵育,从而研究 RGC-32 是否影响单核细胞-内皮细胞的相互作用。结果显示,RGC-32 缺失削弱了 TNF-α 刺激下 THP-1 单核细胞与内皮细胞的黏附(图5H-5I),反之 RGC-32 过表达则促进两者结合(图5J-5K )。这些结果表明,RGC-32 介导 TNF-α 诱导的内皮 ICAM-1 和 VCAM-1 表达,进而促进单核细胞 - 内皮细胞的相互作用。

图5 RGC-32对TNF-α诱导的内皮细胞ICAM-1和VCAM-1表达及单核细胞-内皮细胞相互作用至关重要。
为了验证RGC-32 可能通过调控 NF-κB 信号通路调节内皮细胞 ICAM-1 和 VCAM-1 的表达这一假设。研究人员使用吡咯烷二硫代氨基甲酸铵(PDTC)在表达 RGC-32 的人脐静脉内皮细胞中阻断 NF-κB 信号。体外实验表明,RGC-32 过表达可激活 NF-κB 磷酸化,诱导 ICAM-1 和 VCAM-1 表达,而 NF-κB 抑制剂 PDTC 可阻断这一过程(图 6A-6B);反之,敲低 RGC-32 则抑制 TNF-α 诱导的 NF-κB 核转位。免疫共沉淀证实 RGC-32 与 NF-κB 存在物理相互作用,且 TNF-α 可增强两者结合(图 6C-6D)。染色质免疫沉淀实验进一步显示,敲低 RGC-32 减少了 TNF-α 诱导的 NF-κB 与 ICAM-1 和 VCAM-1 启动子的结合,而过表达 RGC-32 则增加了这种结合(图 6E-6F)。TNF-α 诱导了 RGC-32 的核转位,使用 RGC-32 抗体的染色质免疫沉淀实验显示,TNF-α 增加了 RGC-32 与 ICAM-1 和 VCAM-1 启动子的结合(图 6G-6H)。这些结果表明,RGC-32 直接与 NF-κB 结合并促进其与 ICAM-1 和 VCAM-1 启动子的结合,从而在动脉粥样硬化形成过程中促进它们的表达。

图6 RGC-32通过NF-κB信号通路介导内皮细胞ICAM-1和VCAM-1的表达。
总之,研究表明,RGC-32 通过促进单核细胞-EC 相互作用介导雄性动物模型中的动脉粥样硬化生成,这是由于诱导内皮 ICAM-1 和 VCAM-1 表达,至少部分地通过 NF-κB 信号通路。ECs 中的选择性诱导及其促进单核细胞-EC 相互作用的作用使 RGC-32 成为动脉粥样硬化的新型潜在治疗靶点。
参考文献:Cui XB, Luan JN, Dong K, Chen S, Wang Y, Watford WT, Chen SY. RGC-32 (Response Gene to Complement 32) Deficiency Protects Endothelial Cells From Inflammation and Attenuates Atherosclerosis. Arterioscler Thromb Vasc Biol. 2018 Apr;38(4):e36-e47. doi: 10.1161/ATVBAHA.117.310656. Epub 2018 Feb 15. PMID: 29449334; PMCID: PMC5864544.
原文链接:https://pmc.ncbi.nlm.nih.gov/articles/PMC5864544/
图片来源:所有图片均来自参考文献
小编旨在分享、学习、交流生物科学等领域的研究进展。如有侵权或引文不当请联系小编修正。如有任何的想法以及建议,欢迎联系小编。感谢各位的浏览以及关注!进入官网www.Naturethink.com或关注“Naturethink”公众号,了解更多相关内容。咨询热线:021-59945088
点击了解:仿血流多细胞动态共培养系统









