随着老龄化问题的加剧,动脉粥样硬化发病率逐年上升,而个体衰老伴随的细胞衰老尤其是血管内皮细胞衰老,已被证实是动脉粥样硬化发生发展的关键因素,且减轻内皮细胞衰老可显著改善病情。因此,深入探究内皮细胞衰老机制并寻找抗衰老药物,对开发心血管疾病新疗法、降低疾病负担具有重要意义。内皮型一氧化氮合酶(eNOS)作为合成一氧化氮(NO)的限速酶,其激活后产生的 NO 可延缓内皮细胞衰老并预防动脉粥样硬化,但小窝蛋白-1(caveolin-1)与 eNOS 结合抑制其活性的具体机制尚未完全阐明,这仍是该领域的研究重点之一。
Caveolin-1 作为细胞膜小窝的主要成分,可与细胞骨架蛋白间接相连维持小窝内陷结构,并通过结合内皮型一氧化氮合酶(eNOS)抑制其活性。在衰老的内皮细胞中,Caveolin-1 表达增加而 eNOS 活性降低,其转运及结合能力影响 eNOS 介导的 NO 生成。Caveolin-1 的表达及 eNOS 的去乙酰化水平受去乙酰化酶 SIRT1 调控,SIRT1 与延缓衰老密切相关,但其是否通过影响 Caveolin-1 调节 eNOS 功能尚不明确。人参作为传统抗衰老中药,其主要成分人参皂苷 Rb1(G-Rb1)对血管内皮细胞有保护作用,可增强 eNOS 活性、延缓内皮细胞衰老,或与 SIRT1 有关。
基于此,广州中山大学附属第三医院的研究团队通过建立人脐静脉内皮细胞复制性衰老模型,探究 G-Rb1 是否通过 SIRT1 影响 Caveolin-1/eNOS 轴,最终明确了 SIRT1 对 Caveolin/eNOS 轴的调控作用,揭示 Caveolin 乙酰化水平对 eNOS 活性的影响,为抗动脉粥样硬化的抗衰老治疗提供新靶点和理论基础。研究结果发表在Heliyon 期刊题为“Ginsenoside Rb1 prevents age-related endothelial senescence by modulating SIRT1/caveolin-1/enos signaling pathway”。

首先,研究人员通过提取并传代原代人脐静脉内皮细胞(HUVECs),成功建立了复制性衰老模型。提取后的原代 HUVECs 经形态学(铺路石样外观)和 CD31 高表达验证后确认细胞类型(图 1A 和 B)。随着传代进行,第 16 代细胞出现增殖速度明显减缓、形态变得不规则的现象(图 1C),β- 半乳糖苷酶染色阳性细胞比例显著上升(图 1D)。同时内皮细胞衰老标志物 PAI-1 的表达水平也从第 16 代开始显著升高(图 1E)。这些结果表明第 16 代细胞稳定呈现衰老特征,因此后续实验将第 16 代细胞认定为衰老细胞,第 2 代细胞作为年轻细胞对照。

图1 衰老的人脐静脉内皮细胞的鉴定。
接下来,为了探究 G-Rb1 对内皮细胞衰老的影响,基于前期研究,设置了 0 μmol/L 至 120 μmol/L 共 6 个浓度梯度的 G-Rb1 处理衰老的人脐静脉内皮细胞。实验发现,120 μmol/L 的 G-Rb1 可能对细胞有害(图 2A)。而通过检测 PAI-1 表达水平和 β- 半乳糖苷酶阳性细胞比例,证实 80 μmol/L 的 G-Rb1 能够显著减轻细胞的复制性衰老(图 2B 和 C)。由此确定,后续实验将采用 80 μmol/L 作为 G-Rb1 的实验浓度。

图2 人参皂苷 Rb1 在血管内皮细胞抗衰老中的作用。
研究发现,衰老细胞中 SIRT1 和 eNOS 的 mRNA 及蛋白水平低于年轻细胞,而Caveolin-1 的表达情况则相反,G-Rb1 能够改善这一现象(图 3A 和 B)。同时,G-Rb1 还能减少衰老细胞中 NO 水平的降低(图 3C)。此外,通过 siRNA 调节 SIRT1 和Caveolin-1 的表达实验表明,SIRT1 表达下降、Caveolin-1 表达上升会加剧细胞衰老(图 3D 和 E),证实了 SIRT1 和Caveolin-1 在细胞衰老进程中具有关键作用。

图3 人参皂苷 Rb1 在血管内皮细胞抗衰老中的作用。
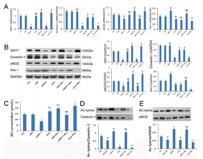
为进一步确认 SIRT1/caveolin-1/eNOS 在 G-Rb1 抗衰老特性中的作用并探究其潜在机制,研究人员通过 siRNA 干扰抑制 HUVECs 中 SIRT1 和 caveolin-1 表达,再用 G-Rb1 处理细胞,检测相关蛋白和 mRNA 表达。结果显示,抑制 SIRT1 可完全抵消 G-Rb1 对 eNOS 的上调作用,但仅部分削弱 G-Rb1 的抗衰老效果(图 4A 和 B);抑制 caveolin-1 不影响 G-Rb1 对 eNOS 的上调,却能增强G-Rb1 的 抗衰老作用(图 4A 和 B),证实 SIRT1/caveolin-1/eNOS 通路调节对 G-Rb1 抗细胞衰老十分关键。此外,抑制 SIRT1 不能完全消除 G-Rb1 对 NO 表达的影响,抑制 caveolin-1 还能进一步提升 NO 表达,表明 G-Rb1 或通过其他机制影响 eNOS 活性(图 4C)。

图4 人参皂苷 Rb1 通过 SIRT1/caveolin-1 调控 eNOS 的活性。
研究发现,G-Rb1 能够显著降低 caveolin-1 和 eNOS 的乙酰化程度,然而当 SIRT1 基因被沉默后,G-Rb1 的这种降低乙酰化作用被逆转(图 4D)。在 caveolin-1 基因沉默的情况下,乙酰化的 caveolin-1 和 eNOS 水平本身已下降,而 G-Rb1 进一步增强了这一效应(图 4D 和 E)。这些结果表明,G-Rb1 是通过调控 SIRT1/caveolin-1/eNOS 信号通路的表达水平与乙酰化水平,实现其抗衰老的功效。

图5 人参皂苷 Rb1 对 SIRT1/caveolin-1/eNOS 轴的调控作用。
总之,本研究证实了G-Rb1 在延缓人脐静脉内皮细胞衰老方面具有显著效果。通过以 SA-β-GAL、PAI-1 和 NO 作为细胞衰老标志物开展体外实验,发现 G-Rb1 能够有效改善衰老细胞功能。研究进一步揭示,G-Rb1 发挥作用的靶点与 SIRT1/caveolin-1/eNOS 轴密切相关。具体而言,一方面 SIRT1 可通过调控 caveolin-1 和 eNOS 的表达及乙酰化水平,延缓血管内皮细胞的复制性衰老;另一方面,G-Rb1 正是通过作用于 SIRT1/caveolin-1/eNOS 轴,实现对血管内皮细胞复制性衰老的缓解(图 5)。
参考文献:Zhou B, Sh G, Xie D, Zhao X, Hao B, Liu D, Wang M, Wu L, Lin L, Qian X. Ginsenoside Rb1 prevents age-related endothelial senescence by modulating SIRT1/caveolin-1/enos signaling pathway. Heliyon. 2024 Jan 17;10(3):e24586. doi: 10.1016/j.heliyon.2024.e24586. PMID: 38322899; PMCID: PMC10844051.
原文链接:https://pubmed.ncbi.nlm.nih.gov/38322899/
图片来源:所有图片均来自参考文献
小编旨在分享、学习、交流生物科学等领域的研究进展。如有侵权或引文不当请联系小编修正。如有任何的想法以及建议,欢迎联系小编。感谢各位的浏览以及关注!进入官网www.naturethink.com或关注“Naturethink”公众号,了解更多相关内容。咨询热线:021-59945088
点击了解:仿血流剪切应力培养系统NK110-STD









