外在机械力介导牙槽骨组织重建时,牙周膜干细胞(PDLSCs)是机械力转化为骨重塑生物信号的关键,其经牵张诱导分化为成骨细胞后,可通过调控破骨细胞影响骨重建方向,因此明确其在机械力下的成骨分化机制十分重要。
非编码 RNA(ncRNAs)因在人类基因组中占比高且功能广泛受到关注,在此前已明确 miR-21 和 lncRNA SNHG8-EZH2 轴对机械刺激下 PDLSCs 成骨的抑制作用。而环状 RNA(circRNAs)因结构稳定成为新的研究重点,虽然机械力作用下环状 RNA 的表达谱主要集中在转录、翻译、能量代谢、细胞信号传导及通讯等方面 ,但具体调控模式不明。鉴于环状 RNA 可作为微小 RNA “海绵”,结合此前 miR-21 对 PDLSCs 成骨的调控研究,研究人员预测并验证了与 miR-21 相关的环状 RNA,发现 circPRKD3 在机械负荷下的 PDLSCs 中变化zui显著。
CircPRKD3 是一种 943nt 的环状 RNA,目前其功能尚未被研究报道。不过其亲本基因 PRKD3 的相关功能已有较多发现:它在肿瘤发生时表达异常,是潜在癌基因;能影响肝硬化肝组织中巨噬细胞极化和转化生长因子 β 生成;还参与 MMP1/13 调控的促炎过程,与软骨基质降解、多核成熟破骨细胞分化相关,且关联骨修复过程。
基于此,山东大学齐鲁医学院口腔医学院的研究团队通过对 PDLSCs 施加机械刺激,同时利用慢病毒构建体实现 circPRKD3 的敲低、利用质粒实现 circPRKD3 的过表达,以此研究 circPRKD3 在机械刺激条件下的成骨功能,并阐明其潜在的机械转导机制。研究成果发表在Journal of orthopaedic surgery and research期刊,题为“CircPRKD3/miR-6783-3p responds to mechanical force to facilitate the osteogenesis of stretched periodontal ligament stem cells”。

首先,研究人员对分离的 PDLSCs 进行了鉴定并分析其生物学特性。形态上,分离得到的 PDLSCs 呈长梭形(图 1A)。流式细胞术显示其表达间充质干细胞表面标志物(包括 CD73、CD90、CD146 和 STRO-1 ),不表达造血干细胞标志物 CD34 和白细胞标志物 CD45 (图 1B)。功能上,ALP染色结果显示 ALP 活性升高(图 1C、D);茜素红染色发现细胞外基质钙化增强,这表明 PDLSCs 具有成骨分化能力(图 1E、F)。这些结果表明该 PDLSCs 具备多向分化潜能,符合间充质干细胞的基本标准。

图1 PDLSCs 的鉴定及生物学特性。
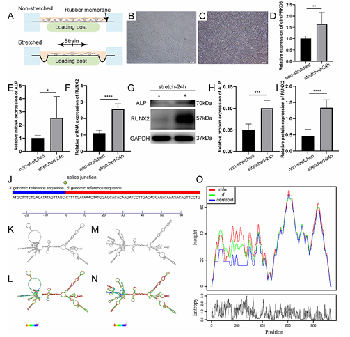
为了研究机械刺激对 PDLSCs 及 circPRKD3 的影响,研究人员对PDLSCs 施加牵张刺激。体外机械刺激的PDLSCs 示意图如图 2A 所示 。结果显示,与未受牵张诱导、排列杂乱的 PDLSCs(图 2B)相比,受到机械力作用的 PDLSCs 沿受力方向排列,形态呈牵张状态(图 2C),机械力的施加增强了 PDLSCs 的成骨潜能(图 2E-I)。同时,机械刺激会使 circPRKD3 的表达上调(图 2D),提示其可能参与牵张诱导的 PDLSCs 成骨过程。此外,通过数据库查询和结构分析发现,circPRKD3 存在特定剪接连接点(图 2J),且具有最小自由能的 circPRKD3 预测出两种结构(图 2K-O),这表明 circPRKD3 的 RNA 二级结构具有多样性。

图2 机械刺激的 PDLSCs 成骨发育过程中 circPRKD3 表达上调。
接着,研究了 circPRKD3 在机械刺激下 PDLSCs 成骨过程中的功能,研究人员选择下调效果佳的序列靶点 57219-1,设计并合成了慢病毒载体(图 3A)。后续的荧光成像(图 3B)和 qRT-PCR (图 3C) 分析结果证实,通过该病毒转染能有效敲低 circPRKD3。为了明确下调 circPRKD3 对机械刺激下 PDLSCs 成骨分化潜能的影响,研究人员对阴性对照(sh-NC)和 circPRKD3 敲低(sh-circPRKD3)两组 PDLSCs 施加 24 小时机械力刺激。结果显示,circPRKD3 敲低后,成骨相关分子 ALP 和 RUNX2 在转录及翻译水平的表达均显著降低(图 3D-3H),由此证实下调 circPRKD3 会抑制牵张诱导的 PDLSCs 成骨。
为了进一步明确 circPRKD3 的功能,研究人员在之前 circPRKD3 敲低实验的基础上开展了过表达实验。通过扩增 circPRKD3 全长序列,利用EcoRI 和 BamHI 两种限制酶将其连接到 pLC5-ciR 载体(图 3I)。合成序列无杂峰和重叠条带(图 3I),表明 circPRKD3 的基因片段已成功插入 pLC5-ciR 载体。随后将相关质粒保存于甘油菌中,借助氨苄青霉素筛选出含circPRKD3 过表达质粒的纯净大肠杆菌(图 3K)。从大肠杆菌中提取质粒并验证纯度后,检测circPRKD3 在 293T 细胞和 PDLSCs 中的过表达效率(图 3L、M),发现 PDLSCs 转染效率显著低于 293T 细胞,推测与原代细胞和细胞系对转染试剂的反应性差异有关。
然后,为了进一步探究 circPRKD3 的成骨作用,研究人员对阴性对照载体(pLC5-ciR-NC)和 circPRKD3 过表达载体(pLC5-circPRKD3)两组 PDLSCs 施加 24 小时机械力刺激。结果显示,circPRKD3 过表达后,RUNX2 在转录和翻译水平的表达均增强(3O、P、R),ALP 仅在 mRNA 水平表达上调(图 3N、P、Q)。这一结果初步证明了 circPRKD3 在牵张诱导的 PDLSCs 成骨过程中发挥促进作用。

图3 circPRKD3 的调控对机械刺激下 PDLSCs 成骨的影响。
接下来,为进一步探究 circPRKD3 的功能机制,研究人员研究了 circPRKD3 在细胞核与细胞质中的分布情况。首先通过核质分布研究发现,尽管 circPRKD3 在细胞核和细胞质中均有分布(图 4A),但在 PDLSCs 的细胞质中占比更高(图 4B)。基于细胞质中 miRNAs 可与 circRNAs 形成 “海绵” 作用的特性,研究借助四种算法预测出 225 个可能与 circPRKD3 相互作用的 miRNAs,经 miRDB 数据库进一步筛选至 34 个(图 4C)。随后随机选取 10 个 miRNAs 验证,最终发现 miR-761、miR-6783-3p、miR-6516-5p、miR-7855-5p 和 miR-214-3p 这 5 个机械敏感 miRNAs 在机械力作用下表达上调(图 4D),且这一趋势与 circPRKD3 在牵张诱导下的上调趋势一致。
为了明确受 circPRKD3 调控的 miRNAs,研究人员发现 circPRKD3 过表达会使 miR-6783-3p 和 miR-7855-5p 表达下降(图 4E),但 circPRKD3 敲低对二者无显著影响(图 4F)。其中 miR-6783-3p 在转录水平变化zui明显,通过数据库预测到它与 circPRKD3 存在潜在结合位点(图 4G)。进一步的荧光素酶报告基因实验证实,miR-6783-3p 模拟物可降低野生型 circPRKD3 报告基因的荧光素酶活性,而对突变型无影响(图 4H),由此确定 circPRKD3 与 miR-6783-3p 能够相互结合。

图4 circPRKD3 下游靶点的筛选与验证 免疫荧光染色。
然后,为了探究 miR-6783-3p 与 circPRKD3 的相互作用对机械刺激下 PDLSCs 成骨的影响,研究人员首先合成 miR-6783-3p 模拟物并确认其能增强该 miRNA 的调控功能(图 5A)。对转染该模拟物的 PDLSCs 施加24小时机械刺激后发现,miR-6783-3p 可使 RUNX2 转录表达升高(图 5C),但 ALP 的表达水平变化并不显著(图 5B)。不过,RUNX2 与 ALP 在蛋白质水平的表达均显著增加(图 5D-F)。这一结果证实,在机械负荷下,miR-6783-3p 和 circPRKD3 一样,均能对 PDLSCs 的成骨过程起到促进作用。
最后,实验进一步验证了 miR-6783-3p 与 circPRKD3 的 “海绵” 关系。共转染二者的 PDLSCs 成骨蛋白表达水平低于单独转染组(图 5G-I),说明 miR-6783-3p 可吸附 circPRKD3 调控牵张诱导的 PDLSCs 成骨。同时,针对 RUNX2 的检测显示,circPRKD3 和 miR-6783-3p 并不直接结合其蛋白序列(图 5J)。最终证实,circPRKD3 与 miR-6783-3p 通过相互 “海绵” 作用,间接调控机械刺激下 PDLSCs 的成骨过程。综上,circPRKD3 与 miR-6783-3p 通过相互 “海绵” 作用间接调控机械刺激下 PDLSCs 的成骨过程(图 5K)。

图 5 miR-6783-3p 与 circPRKD3 的相互作用调控机械刺激下牙周膜干细胞(PDLSCs)的成骨
总之,该研究明确了 circPRKD3 在机械力介导的 PDLSCs 成骨分化中表达上调,且其通过吸附 miR-6783-3p作为竞争性内源 RNA 来调控成骨过程。同时证实 miR-6783-3p 对骨形成有正向作用。基于这些发现,circPRKD3 作为关键成骨调控因子,未来在牙周组织再生和正畸牙齿移动等领域具有应用潜力。
参考文献:Liu J, Liu R, Wang H, Zhang Z, Wang J, Wei F. CircPRKD3/miR-6783-3p responds to mechanical force to facilitate the osteogenesis of stretched periodontal ligament stem cells. J Orthop Surg Res. 2024 Apr 22;19(1):257. doi: 10.1186/s13018-024-04727-7. PMID: 38649946; PMCID: PMC11036753.
原文链接:https://pubmed.ncbi.nlm.nih.gov/38649946/
图片来源:所有图片均来自参考文献
小编旨在分享、学习、交流生物科学等领域的研究进展。如有侵权或引文不当请联系小编修正。如有任何的想法以及建议,欢迎联系小编。感谢各位的浏览以及关注!进入官网www.naturethink.com或关注“Naturethink”公众号,了解更多相关内容。咨询热线:021-59945088
点击了解:牵张应变细胞培养仪