行业资讯
全部
公司动态
行业资讯
今日科研
筛选
-
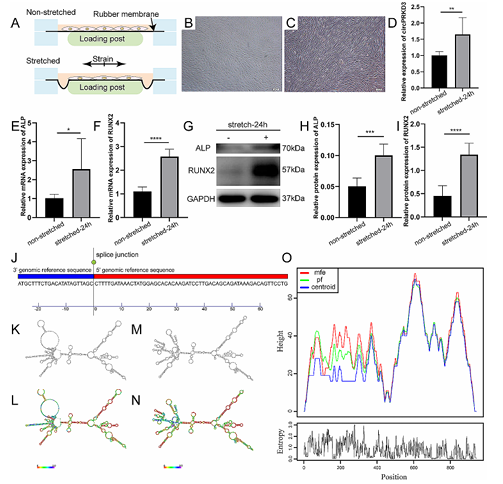
CircPRKD3/miR-6783-3p 响应机械力促进牵张状态牙周膜干细胞成骨
紊乱血流诱导自噬并损伤自噬流以扰乱线粒体稳态
Piezo1是一种介导压力诱导胰腺炎的机械激活离子通道
机械牵张通过机械激活的阳离子通道 Piezo1 促进增生性瘢痕的形成
RGC-32 缺失可保护内皮细胞免受炎症损伤并减轻动脉粥样硬化
内皮细胞中的 Rap1 可限制炎症信号传导,从而抑制动脉粥样硬化的进展
层流剪切应力通过调控 miR - 29b - 3p/CX3CL1 轴减轻单核细胞黏附及动脉粥样硬化发展
机械敏感型 miR 在内皮细胞对切应力和氧化还原状态响应中的作用
拉伸通过增强成纤维细胞中内皮素受体B和TRPC3 的表达来促进伤口收缩
成纤维细胞中张力敏感的 HOX 基因表达用于差异瘢痕形成
首页
关于
新闻
公司动态
新闻资讯
行业资讯
产品
生物力学
产品与服务
体外培养
微流控
装备定制
我的